技术卷|2025年第一学期浙江省七彩阳光新高考研究联盟试题+答案浙考百事通9个月前更新关注私信03191748 © 版权声明 版权声明 1 本站名称: 浙考百晓通 2 本站网址:www.zkbxt.hk 3 本网站的文章部分内容可能来源于网络,仅供大家学习与参考,如有侵权,请联系站长进行删除处理。 4 本站一切资源不代表本站立场,并不代表本站赞同其观点和对其真实性负责。 5 本站一律禁止以任何方式发布或转载任何违法的相关信息,访客发现请向站长举报。 6 本站附件资源、教程等内容如因时效原因失效或不可用,请评论区留言或联系站长及时更新。 THE END高三联考 喜欢就支持一下吧点赞748赞赏 分享QQ空间微博QQ好友海报分享复制链接收藏
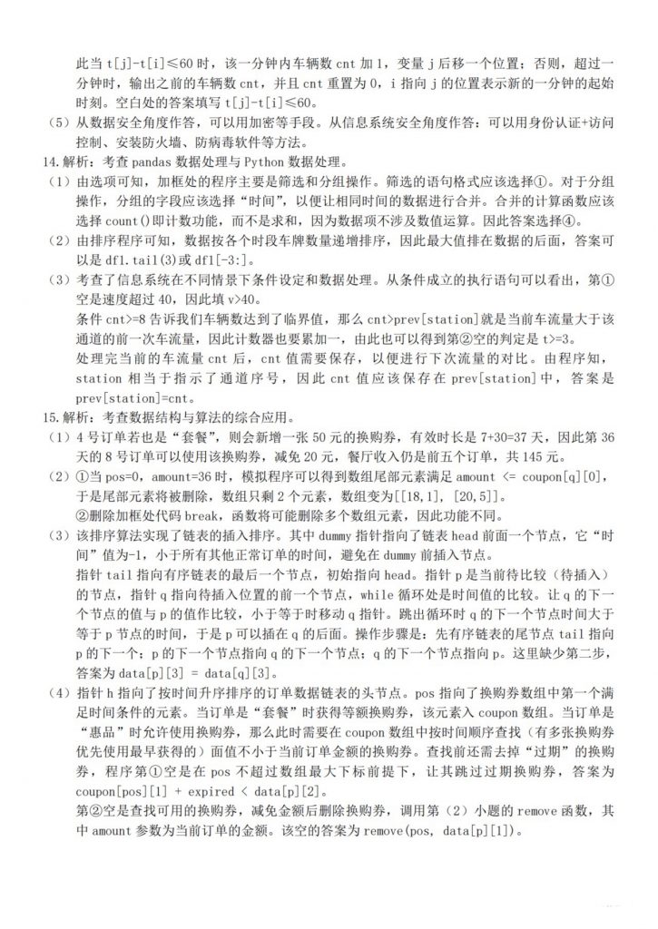
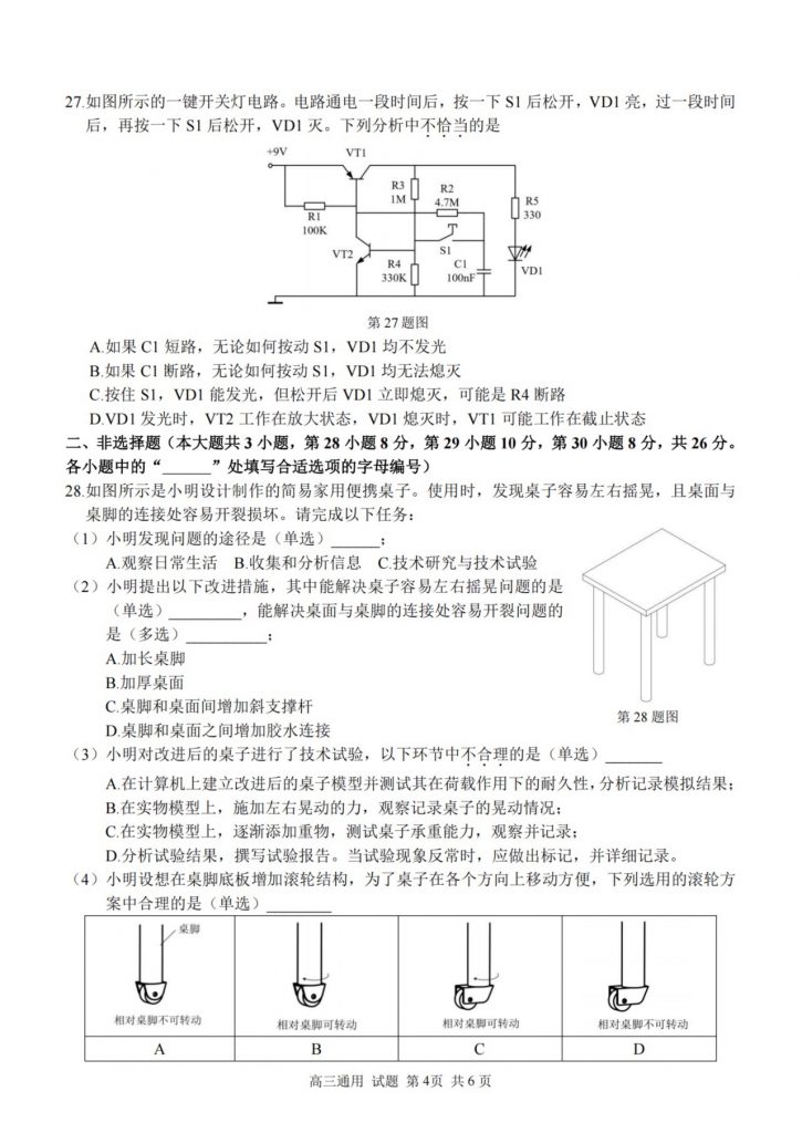
暂无评论内容